PCB设计(基于立创EDA)

PCB设计(基于立创EDA)
THEDIPCB介绍
简介
PCB(Printed Circuit Board,印刷电路板) 是电子设备中的核心部件之一,用于支撑和连接电子元件。它通常由非导电材料(如玻璃纤维或塑料)制成,表面覆盖有导电线路,这些线路通过铜层与其他组件相连。PCB为电子元件提供了物理支撑,同时通过电路连接它们,确保电流能按照设计的路径流动。
PCB的基本组成
- 基板(Substrate):通常由绝缘材料如FR4(玻璃纤维和环氧树脂)构成,提供PCB的结构支持。
- 铜层(Copper Layer):电路板上表面覆盖的铜层,形成电路路径。它可以是单面、双面或多层的,具体取决于PCB的设计需求。
- 焊盘(Pads):用于焊接电子元件引脚的金属区域。
- 阻焊层(Soldermask):通常为绿色或其他颜色的涂层,覆盖在铜线路的表面,防止短路和避免焊接时的错误。
- 丝网层(Silkscreen):用于在PCB表面打印标记、文字或符号,帮助安装和维护。
PCB的分类
- 单面PCB:只有一层导电铜箔,适用于简单的电子产品。
- 双面PCB:具有两面铜箔层,可以更紧凑地布局,常用于复杂的电路。
- 多层PCB:有多层导电铜箔和绝缘层,适用于高密度、高性能的电子设备,如计算机主板。
PCB的制作流程
- 设计:使用EDA(电子设计自动化)软件设计电路图和PCB布局,定义线路、焊盘、元件等。
- 打印电路:将设计文件通过曝光和腐蚀等工艺转移到铜层上,形成电路。
- 钻孔:根据需要进行孔的打孔,以便元件引脚插入。
- 覆铜与焊接:进行必要的覆铜和焊接处理,确保电气连接可靠。
- 测试:完成后进行电气和机械测试,确保PCB的性能符合要求。
PCB的应用
PCB广泛应用于各类电子产品中,如:
- 消费电子:手机、电视、游戏机、电脑主板等。
- 工业设备:自动化设备、机器人、传感器等。
- 汽车电子:汽车电控系统、导航、传感器等。
- 医疗设备:各种医疗仪器中的电路板。
EDA软件
1 PCB设计的三巨头:
- AD
- Cadence Allego
- Mentor Pads
国产:立创EDA专业版也好用
电路分析基础
原理图四要素
1 | 原理图四要素: |
- 元件符号
- 连接线
- 结点
- 注释
元件符号
电阻
1 | 基本概念: |
电阻:用**符号”R”**表示,后面跟上序号
图1为嘉立创中固定电阻符号
图2为嘉立创中可变电阻符号,常常将可变电阻也叫电位器
主要作用为:限流
1 | 分类: |
左上角:插件电阻,通过插接引脚的方式进行焊接和组装
左下角:贴片电阻,有很多大小尺寸,不同封装对应的额定功率不同。
右边:是不同型号的电阻
(2):插针排阻
(6):测试电源使用的功耗电阻
(7):滑动变阻器
(8):光敏电阻
1 | 读数: |
读数主要分为:插件式的电阻读数,贴片电阻读数
1 | 插件式电阻: |
上方电阻读数方式为:
第一条对应红色,表格中为2,第二条对应橙色,表格中为3。第三条为黑色,对应乘数为1。最后一条为金色,对应误差为5%
所以计算电阻值 = 2 3 * 1 = 23Ω 误差5%
下方电阻为:黄 紫 黑 金 棕
计算电阻值 = 4 7 0 * 0.1 = 47Ω 误差为1%
1 | 贴片电阻: |
贴片上写有:三位或四位读数,前几位都是有效数字,最后一位为10的n次幂。
三位精度5%,四位精度%1。很小的电阻中会带有R,把R认为小数点即可
例如:
104:10*(10^4) = 100000 = 100KΩ
5112:511 * (10^2) = 51100 = 51.1Ω
R010:0.010Ω
R003:0.003Ω
电容
电容:容纳电荷本领,用符号 ‘C’ 表示,后面跟上序号。本身不消耗电能,而是储存电能图左:无极性电容
图右:有极性电容,带有符号+
图中表达式:需要关联参考方向才可以使用,电压和电流的参考方向一致,否则需要加上负号
电容特性:通交流,隔直流
主要作用:1. 储能 2. 滤波
1 计算:串联电容计算:串联个数越多,电容量越小,但耐压增大,其容量关系:
并联电容计算:并联个数越多,电容量越大,但耐压不变,其容量关系:
1 | 电容分类: |
不同电容的电气特性不同:
MLCC陶瓷电容来说:中高频段的滤波特性比较好,容值比较低
钽电容和铝点解电容:高频段滤波效果没有MLCC好,用于中低频段的滤波,但是容值比较低
有极性的电容设计时必须要注意到他的极性,比如说钽电容和铝电解电容,如果在设计和安装的到时候把极性搞错了就可能会爆炸
1 | 电容读值: |
电容一般会标注三条比较关键的信息:电容的
容量、正负极性、耐压**单位进制:**1F = 1000mF = 1 000 000 μF = 1 000 000 000nF = 1 000 000 000 000pF
1 左上角:铝电容容量未标注单位,默认单位为μF
插件铝电解电容:
白色竖线标注为-对应的引脚为负极,另一根引脚为正极,容值和耐压直接标注在上面
贴片铝电解电容:
黑色的小半圆对应的是极性负(-),对应引脚为负极,另一侧为正极。容量和耐压分别为:560μF 35V(字母标注为V)。
1
2 左下角:
贴片钽电容:钽电容很小,大概只有一颗米粒那么大,所以表面标注信息不是很全,对应标法与贴片电阻类似。前两位为数值位,最后一位为10的n次幂
例如:
V226 = V 22*(10^6)
耐压值:字母V,对应表中的5V
容量:22*(10^6) = 22000000pF = 22μF (注意单位为pF)
极性:更深色横线对应部分极性正(+) ,或者标注S D(S处为+,D为-)
注意区分:
钽电容和铝电解电容深色部分对应极性相反!!!
1 右上角:
瓷片电容/陶瓷电容:104读值方法与钽电容类似,没写耐压值,默认50V陶瓷电容单位是pF
比如:104 = 10*(10^4)pF = 100000pF = 0.1uF
CBB电容:读值方法与钽电容类似
1 右下角:
涤纶电容:读值方法与钽电容类似标注为2A223J:
**耐压值:**2A,第一个值为10的n次幂,第二个A查表为1V ,所以耐压值为10^2 * 1V = 100V
**容量:*223 , 22(10^3) = 22 000 = 0.022μF
误差: J ,对应5%
电感
电感(Inductor):把电能转化为磁能而储存起来。同时
电感具有阻止电流变化的特性,流过电感的电流不会发生突变,根据电感的特性,在电子产品中常作为滤波线圈、谐振线圈等。用**字母”L“**表示,后跟序号
单位:亨利,简称亨,符号H,常用有H、mH、μH
电感特性:通直流、隔交流
作用:1. 滤波 2.扼流 3. 谐振 4.储能
1 | 电感分类: |
共模电感四个引脚,其余两个引脚
1 | 电感读值: |
根据上图可以总结得到:
**插件电感:**带有色环,查表对应读取即可,前两环色为数字,第三环为乘数,第四环为误差
贴片电感:
数码标注:前两位为有效数,第三位为10的n次幂,单位μH
331: 33*10^1 = 330μH
文字符号标注:文字符号来表示电容值和偏差,R看作小数点即可
1R5:1.5μH
二极管
二极管:用字母”D”表示普通二极管
不同类型的二极管电器特性差别很大
有普通二极管、稳压二极管、发光二极管、光电二极管灯、变容二极管
二极管工作时的电流和电压:
压降:电流流过负载以后相对于同一参考点的电势(电位)变化称为电压降,简称压降。简单的说,负载两端的电势差(电位差)就可以认为是电压降。电压降是电流流动的推动力。如果没有电压降,也就不存在电流的流动。 例如,A点的电势(同0电位的电势差)是2V,B点的电势是8V,那么,A对B点来说,压降就是-6V,或者站在B点说A点压降就是6V。
导通压降:二极管开始导通时对应的电压。
死区电压(截止电压):死区电压也叫开启电压,是应用在不同场合的两个名称。死区电压,指的是即使加正向电压,也必须达到一定大小才开始导通,这个阈值叫死区电压,硅管约0.5V,锗管约0.1V。
正向特性:在二极管外加正向电压时,在正向特性的起始部分,正向电压很小,不足以克服PN结内电场的阻挡作用,正向电流几乎为零。当正向电压大到足以克服PN结电场时,二极管正向导通,电流随电压增大而迅速上升。
反向特性:外加反向电压不超过一定范围时,通过二极管的电流是少数载流子漂移运动所形成反向电流。由于反向电流很小,二极管处于截止状态。反向电压增大到一定程度后,二极管反向击穿,这里叫做反向击穿区,反向电流猛增遏制反向击穿电压继续增大。该区域具有稳压的特性
二极管功能和应用场景:
正负极管脚区分:
插件LED:引脚长为正极,短为负极
贴片LED:背面绿色箭头由正极指向负极,正面绿色的小点对应负极
实际PCB板的不同封装:
丝印对应竖线的位置都是二极管负极,焊接时注意一下。
图中圈出的部分
三极管
三极管:用字母”Q”表示,后面接序号
1 作用:
- 将微弱电信号放大成幅度值较大的电信号(放大特性)
- 用作开关
Q1为NPN,Q2为PNP
区分是NPN还是PNP,看箭头指向,箭头总由P指向N
三极管内部结构:
三极管内部结构类比可看作有两个二极管,N为二极管负极,P为二极管正极
三极管导通:
PNP型:
NPN型:
三极管特性:
利用水阀模型分析三极管输出特性曲线:
三极管的输出特性是指当基极电流IB一定时,集电极电流IC与集-射极电压UCE之间的关系曲线。
截止区:三极管处于截止状态,断开,此时发射极和集电极都反偏,电流ib = 0ib增大后,使ic也增大
放大区:三极管工作在放大区,发射极正偏,集电极反偏。ic变化完全由ib控制。ic = K ib,K叫做三极管的放大倍数,可查阅元件手册获取。此时Ube大于二极管开启电压,Ubc小于二极管开启电压
饱和区:三极管工作在饱和区完全导通,发射极正偏,集电极正偏。控制量为ib
以NPN型为例:
1 集电极反偏:当集电极(N)电压高于基级(P)电压时,基级和集电极构成的pn结是反向的,此时叫集电极反偏。
1 发射机正偏:当基级(P)电压高于发射极(N)电压时,基级和发射极构成的pn结是正向的,此时叫发射极正偏。
电路实例:
1 扬声器电路:使得三极管工作在放大区,对输入的微弱的小信号进行放大。麦克风采集到的信号十分微弱希望将其放大,这时候我们就使用三极管的放大特性
使三极管工作在饱和区,当成电子开关来使用
三极管常见封装:
场效应管
场效应管:类似与三极管,用字母Q表示
作用:利用控制输入回路的电场效应来控制输出回路电流
三极判断:
S极:source,源,叫做源极。不论是P沟道还是N沟道,两根线相交的就是
G极:gate,栅,叫做栅极
D极:Drain,泄漏,叫做漏极。不论是P沟道还是N沟道,是单独引线的那边。
**P沟道和N沟道的区分:**中间的箭头指向内是N沟道,指向外是P沟道
绝缘栅:栅极与源极之间有绝缘层二氧化硅;
场效应管:栅极与源极之间不接触不产生电流,它通过电压形成电场,通过电场改变载流子分布。不产生电流就是场效应管功耗低的原因;
N沟道:在电场作用下,自由电子形成沟道;
P沟道:在电场作用下,空穴形成沟道;
增强型:必须有电压增强的过程,才能形成沟道;
耗尽型:天生自带沟道,不需要电压增强过程,加上电压就能用。
三极管的控制量是ib,基极电流
场效应管控制量是Ugs,栅极和源极的电压
1 | 场效应管分类: |
沟道分类:P沟道(PMOS)、N沟道型(NMOS)
材料分类:耗尽型和增强型
1 | 场效应管导通条件: |
NMOS:Vgs (栅极和源极电压差)大于 一定的值就会导通,适合用于S级(源极)接地时的情况(低端驱动),只要栅极电压达到4V或10V就可以了。
PMOS:Vgs (栅极和源极电压差)小于一定的值就会导通,适合用于S极(源极)接VCC时的情况(高端驱动)。但是,虽然PMOS可以很方便地用作高端驱动,但由于导通电阻大,价格贵,替换种类少等原因,在高端驱动中,通常还是使用NMOS。
NMOS:D输入,S输出 PMOS:S输入,D输出
MOS管并联的一个二极管叫做
寄生二极管或体二极管作用:保护MOSFET,防止漏源反接或过压时烧坏MOSFET。
1 | 场效应管封装: |
元件数据手册
查找元件数据手册方法:前往立创商城搜索原件名称,找到数据手册打开即可
以TPS5450芯片为例查看数据手册:
特性:应用:说明:修订说明:引脚配置和功能:说明引脚的I/O,以及如何使用规格:电气特性介绍,主要注意部分特性的最小值和最大值即可,其他特性了解即可详细说明:对芯片各功能进行一个具体的说明,包括功能方框图,即芯片内部原理应用和实现:**这部分比较重要!**包含参考电路中的电容电感选型。我们实际使用中首先应该看厂家给出的示例电路,在这基础上结合我自己现实应用场景(输入电压,输出电流、板子大小密度、工作环境、工作温度等)
此部分的电阻和电容根据实际需求带入数据手册给出的公式进行计算后选型
电源相关建议:布局:这里会告诉你如何进行PCB布局特殊要求,布局建议、示例等器件文档说明:不用管机械、封装和可订购信息:此处注意在立创EDA上面有元件的封装,但是其他的一些软件中呢,需要我们自己区封装,此时我们就要参考数据手册中的该部分内容进行绘制,具体的长度宽度在对应部分已经标出,如下图就是TPS5450示例
1 | 对手册总结如下: |
立创EDA中的连接线、结点、网络标签
连接线
立创EDA中绿色的是导线,实际在板子上是各种形状的铜箔条和铜箔块
结点
图中该处没有实际电气连接,所以没有结点不相通
网络标签
在原理图中,往往原理图比较复杂,我们会大量使用网络标签来简化连线,便于理解和观看
例如:
具有相同的网络标签就代表它们其中有一根线连在一起
这张图左边和右边具有相同的网络标签,他们其实是相连的,我们在原理图上看不见。
图中的GND实际上也是连接在一起的
1 | 常见电源网络标签: |
电路定理
支路
回路
网孔
对于立体电路而言不能这么找,还需要找到不可再分的回路,才能确定网孔
基尔霍夫定律
集总参数电路
低频下,电阻可以等效为电感和电阻串联
高频下,电阻可以等效为电感和电阻串联再和电容并联的模型
基尔霍夫电流定律KCL
分别对图中的结点1、2、3列出KCL方程,化简后得到的结果可以得到推广结论:KCL可以应用于电路中包围多个结点的任一闭合面
1 | 基尔霍夫电流定律实质: |
列KCL方程前一定先规定参考方向!
得到的结果整数代表与规定参考方向相同,负数代表方向相反
基尔霍夫电压定律KVL
1 注意点:
- 标定各元件电压参考方向
- 选定回路绕行方向是顺时针还是逆时针
1 | 示例: |
1 | 基尔霍夫电压定律实质: |
先确定电流参考方向,再根据电流参考方向确定电压参考方向。最后根据电压正负关系列方程
- 能量守恒定律解释:
电路定理小结
读懂原理图
注释
注释包含:
- 标注模块功能:
- 标注关键参数/信号:
- **元件功能说明:**NC/NF/0R,
NC(no connect)代表默认不连接,NF(no fix)代表元件默认不安装,0R(0R的电阻,代表这里可以进行短路)- 公司logo/版本号:
- 其他说明信息:
原理图入手分析
布局合理的原理图都是分模块布局,这样便于观看
以灯带控制原理图进行分析:
- 首先观看原理图右下角,了解logo,原理图标题,大致就知道是干什么的了,然后就是页数(P1~Pn),时间等
- 这是USB串口转换和快充诱骗电路
对于我们来说这个电路完全陌生,怎么去理解这个电路是如何连接的呢?
答:寻找该模块中使用的芯片,找到这几块芯片对应数据手册,对应芯片数据手册分析引脚功能。
该模块有:16Pin-type c接口、CH343P芯片、CH224K芯片
此时我们就需要芯片的手册,打开立创商城,搜索这两款芯片然后下载对应芯片手册
1 | 1.CH224K: |
- 简述功能部分:
-
- 引脚说明部分:
重点关注VDD、GND、CFG1、CFG2、CFG3引脚
我们发现原理图对这三个引脚的配置可以得到不同的请求电压,比如三个引脚配置为0 0 0最终获得的快充输入是9V,0 0 1 最终获得12V电压
1 | 芯片手册上的参考电路: |
原理图中的电路都是在此基础上修改得来的!!
1 | 2.CH343P: |
简述功能部分:
引脚说明部分:
- DCDC3.3V电路:开关电源,将输入比较高的电压降压为3.3v供单片机使用
1 | sy8120B芯片: |
- 简述功能部分:
国外生产所以是中文的
- LDO5V电路
LDO:就是线性稳压器板子上一般使用的电源就是两类:
DCDC(开关电源),LDO(线性稳压器)**对电源选择原则上:**大功率电源使用DCDC,因为转换效率很高。而LDO一般使用于小功率电源,电源质量,纹波要求等
1 | CJ78L05芯片: |
简述功能部分:
输出电压5V
最大输出电流0.1A
- 单片机最小系统
我们知道单片机最小系统需要:晶振电路、复位电路、电源电路。但是这个模块中没有,这时候呢我们就需要去查找以下这个芯片ESP32-WROOM-32E-N4,查找为什么不需要外围电路!!!
对于单片机来说数据内容很多,一般会分为几个规格书来描述,这里我们住院哦看其电路原理图
这就是其内部结构图,中间就是一块ESP32主控芯片,周围的便是单片机最小系统的电路。这就是为什么在模组外围不需要加上最小系统的原因,因为内部自带单片机最小系统,我们只需要供电即可
在这个金属屏蔽罩内部就是这些电路
- WS2812B灯珠
7.电平转换电路
图中的电路图我们可以看到,芯片的输入引脚都是接在了单片机的我IO口上,而输出引脚是用于控制LED灯带,因为对于WS2812B来说,控制电压要高于4V,单片机的3.3V不太能带动这个灯带,所以需要这个芯片转成5V来进行控制
这种芯片一般用于输出隔离,同时提高单片机IO口输出电流能力
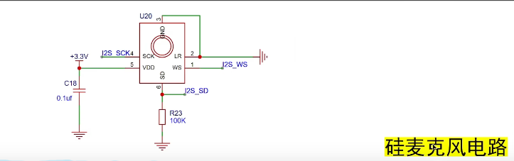
- 硅麦克风电路:用于采集声音
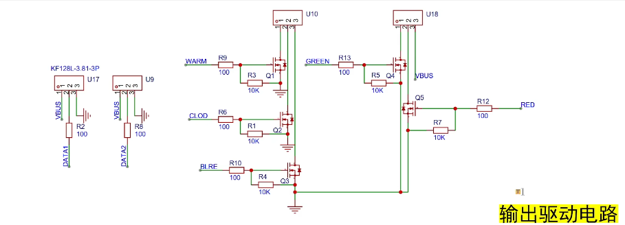
9.输出驱动电路
典型的PWM波驱动电路,场效应管这里当作开关。
单片机通过输出不同占空比的PWM波,来控制对应不同颜色灯带的亮度,从而得到不同混合颜色
原理图总结
我们看原理图时,不能死板用电路定理来分析,而是应该结合芯片电路手册,通过芯片电路手册上的引脚功能说明,以及对应的示例电路来对原理图进行分析
画好原理图
四个基本要求:规范、清晰、准确、易读
分模块、分图页
我们在画原理图时需要分模块、分图页
分模块:将原理图分为不同模块来分类布局
**分模块:**比如电源相关电路放在左上角、STM32相关电路放在右上角、按键相关电路放在左下角、显示屏相关电路放在右下角。
这样在寻找电路之类呢也比较方便
分图页:简单的一些电路,我们在一张纸上面就能画完。但对于一些更复杂的电路来说呢,我们需要分为几张纸来画,每一页纸就叫做一个图页
对于每一个图页,我们尽量将一个功能的电路放在一个图页中。
比如包含三个图页:
**第一个图页:**电源相关的电路
**第二个图页:**控制部分相关电路
第三个图页:驱动部分相关电路
对于比较复杂的电路:我们也应该在自己的原理图上放上电源树和系统框图
电源树:描述原理图的各路电源如何产生以及分配的
系统框图:
标注重要参数
1 标注特别是符号上无法读取的参数!!!比如图中的线性稳压电路,输出电路比较小,所以我们可以在这里标注最大输出电流为1A
标注元件特殊/重要功能
图中电阻为NC,就可以知道默认不连接。
还有快充诱骗请求电压表格贴上去,别人就可以根据对应三个引脚电压快速判断我们的请求电压是多少
标注注意事项
有些单片机对于启动引脚有要求,这时候我们就可以将注意事项标注在单片机旁边
合理的网络标签
所以一般会在网络标签前面加上连接的元件名,后面对应功能
比如:MPU6050_SCL,我们就知道该引脚连接MPU6050芯片,对应SCL功能
标注LOGO/版本号
最后呢,我们应该标注公司LOGO,以及版本号,以便于下次修改有对照
总结
设计时按照如下思考进行
- 分模块、图页
- 标注重要参数
- 标注元件特殊/重要功能
- 标注注意事项
- 合理的网络标签
- 标注LOGO/版本号
1 | 成功的原理图设计 = 合理的元件选型+正确的电路设计 |
所以我们在电路设计时一定要反复检查电路是否正确,是否复合元件数据手册的要求!!!
PCB设计基础
PCB结构与组成
PCB没有焊接元件实物图:
导线
导线:在PCB上就是一段比较细的铜箔,铜箔连接了两个铺铜元件的引脚。PCB中导线连接关系在原理图中就已经确定好了,反应的就是原理图对应的网络连接关系对于不同网络的导线,我们布线时不允许相交。导线可以被自己推挤和环绕,但是不能短路。
我们可以设置导线铺铜的粗细,一般导线用于信号线的布线。
在立创EDA中PCB设计界面,红色的细线就是导线,见上方右边的图片
使用铜腐蚀板的导线如下:
铺铜
对于PCB设计,地线非常多,PCB板拥有完整的地平面很重要,所以我们往是在布完信号线之后会对GND网络进行铺铜。
铜皮面积很大,对于大电流和散热流拥有非常好的效果。
所以对于电源网络而言,我们原则上也采用铺铜方式
过孔
PCB分为很多层,不同层信号线通过过孔方式进行连接。
上图中,红色部分是PCB顶层的电源线,右侧是一个蓝色线,是在底层走的电源线,中间黄色箭头指的地方就是通过过孔来进行连接。
1 过孔作用:
- 电气连接:连接pcb不同层的电路,使得能够在不同层传输信号和电源
- 器件固定和定位:如电阻、电容,确保正确布局
M3的过孔,比较大,中间可以穿一个M3的螺丝
1 | 过孔的类型: |
一共有三种过孔:通孔、盲孔、埋孔
通孔:最常见和最简单的PCB过孔,从PCB最顶层一直到最底层,连通顶层和底层。通常选择外直径24mil,内直径12mil的过孔盲孔:从PCB顶层到第二层(内层/中间层),不会到最底层。好处就是不会影响PCB其他层埋孔:起点和终点既不是顶层也不是底层,埋孔位于中间层,一般我们从pcb上看不到。对PCB各层走线影响最低,保证了最大化布线效率。价格较高
焊盘
焊盘本质就是一款裸露的铜皮,我们使用焊锡将元器件焊接在PCB上,实现电气连接。
焊盘不同种类:
通孔式焊盘:焊盘上会打孔,用于焊接直插元件表贴式焊盘:就是一块方正的裸露铜皮,未打孔,通过表贴引脚进行焊接贴片元件
图中红色的方框就是焊盘,我们需要把引脚放到焊盘上,用焊锡进行焊接
丝印
丝印:可以理解为在PCB上的一个注释,直接打印在PCB,可以在PCB上看到。
作用:标识电子元件的位置、数量、和型号。我们也可以放一些LOGO等。上图种白色的文字、LOGO就是丝印
阻焊
阻焊:即阻止焊接,就是在铜层上覆盖了一层油墨,可以保护我们的铜层,以及防止焊接时出现短路作用。对于需要焊接的焊盘上没有阻焊(因为需要我们焊接,选择性露出焊接需要的通PAD、IC),而不需要焊接的线路上都有阻焊,防止PCB上的线路和其他金属焊锡等导电物体解除短路
这种铜腐蚀的PCB,都没有阻焊,容易发生短路
而这种嘉立创工厂生产的PCB,外层的绿色就是油墨,起阻焊的作用。同时白色的丝印也是直接打在油墨上
这个红色焊盘周围有一圈紫色的环绕,其实这个就是阻焊,阻焊比焊盘大一点可以帮助我们焊接
PCB叠层结构
PCB主要由:
PP半固化片和Core芯板组成图中为双层板结构
铜箔-半固化片-芯板-半固化片-芯板-半固化片-铜箔
PCB有:双层板、四层板、六层板
对于双层/四层电路板:图中可知
信号层(顶层)-地层-电源层-底层
用过孔连接上下层
六层电路板:图中可知
比双/四层多了一个地层和信号层,且还有盲孔,埋孔的结构
PCB叠层设计
PCB叠层设计:对于4层板、6层板、8层板而言,每一层负责信号还是电源还是地需要我们自己设计,这就是PCB叠层设计
PCB图层
对于两层板而言,我们就不需要叠层设计了,顶层和底层都需要同时走电源线、信号线、铺地。
在立创EDA中就有我们pcb所有的图层
这些图层主要分为:导电层、掩模层(Mask)、绘图辅助层
信号层
顶层(Top Layer)信号层用红色来表示
底层(Bottom Layer)信号层用蓝色来表示各层之间通过
过孔进行信号连接在图层导航栏直接点击对应图层按钮切换
丝印层
丝印作用是标注一些元件参数和LOGO
嘉立创EDA中
顶层丝印层使用黄色表示
底层丝印层用绿色表示
阻焊层
被阻焊层标记的区域(图上为紫色区域),表现为一块裸露的金属(焊盘),阻焊层内部填充的区域,滤油不会进行覆盖,这样就可以留给我们焊接
对于元件引脚的阻焊层,阻焊曾会略比焊盘到大一些。立创EDA中用深紫色表示
锡膏层
锡膏层:用于涂锡膏对于复杂的板子或需要机器加工的板子,需要开钢网,然后涂锡膏进行回流焊。在开钢网时,钢网就是根据锡膏层来进行对应开孔,被锡膏层标记的部分就会在回流焊的时候被图涂上锡膏
回流焊是要预先在焊盘上面涂覆焊锡,那么把锡膏放置到焊盘上面肯定是需要工具的,我们的钢网层就是在焊接时给贴片封装的焊盘加焊锡膏使用的,钢网就是指在贴片焊盘的对应位置的钢片上开出洞洞,然后在刚片上涂抹焊锡膏,焊锡膏会从洞中落入焊盘,这就是我们钢网的作用,所以我们在EDA软件当中的钢网层是只存在于贴片器件之中的,这就是为什么插件没有钢网的原因。
我们的PCB设计完成之后是要在板厂生产的,生产完成之后还需要在贴片厂进行贴片,贴片又分贴片器件的焊接与直插器件的焊接,这两种类型的器件其所采用的工艺也不同,表贴器件采用的是回流焊工艺焊接,直插器件采用的是波峰焊的工艺焊接。
回流焊:指的是加热融化预先涂在焊盘上面的锡膏(锡膏一般是由锡粉以及助焊剂混合组成的),使其重新回到流动的液体状态(这一过程就是回流),让预先放置在焊盘上面的器件与焊锡充分接触从而达到焊接的目的。焊接贴片元件等通常使用回流焊
波峰焊:通常是将焊接面直接与高温熔化后的焊锡直接接触形成波峰从而达到焊接的目的。焊接排针等使用波峰焊
多层
过孔往往会穿过所有层,过孔中间的区域就会标注为多层,这个多层就表示所有层。
多层在立创EDA中用灰色表示
机械层
机械层定义了整个PCB板的外观,一般用于设计电路板外形尺寸、数据标记、对齐标记、装配说明以及其他机械信息。
机械层一搬不会在制作完成的PCB板上进行体现,实际上是一些注释信息。
立创EDA中的板框大小不是通过机械层标注,而是通过单独的板框层进行标注。、
板框层
板框层:标注板框尺寸大小,使用浅紫色线条表示。PCB板的最外围就有一圈这个紫色的线条,标注了板子的大小。
3D外壳层
用于画PCB板的3D外壳,相比于专业建模软件,用立创EDA建模非常方便,不过也仅限于做一些PCB板的外壳。无法完成复杂建模
元件符号与封装
PCB设计过程就是把原理图转换为实际电路板的过程,其中有个很关键的要素:将电路符号转化为实际的封装
嘉立创EDA进行搜索可以发现,任何一个元件都是由三个要素组成的:
- 元件符号
- 元件封装
- 元件的3D图和实物图
1 | 元件符号: |
元件符号在绘制原理图放置元件阶段用到的。
图中的灰色小圆点,代表可以电气连接的引脚,与外围上的电路连接。
同时每个引脚都有一个序号,这个与元件封装上的焊盘对应,下图中的1、2、3、4
那我们怎么识别一号引脚呢?
原理图上的
小圆点对应引脚就是1号引脚。同样在封装上也会有灰色的小圆点确定1号引脚 。该识别方法对于几乎所有的芯片都适用元件符号:1号引脚
元件封装:1号引脚
1 | 元件封装: |
在PCB设计阶段使用到。
1 红色的是焊盘
黄色的线是丝印,标注的大小就是我们芯片实物的一个大小
**示例1:**电源芯片tps5450
该芯片为电源芯片tps5450,有9个引脚
9号引脚就是封装中间最底部的散热焊盘
1号引脚通过小圆点确定,实物上也是有小圆点的。我们焊接的时候需要与实物对应
**示例2:**LED灯
这是LED灯元件符号与封装,只有两个引脚
图中的箭头对应的正负极的指向,1号焊盘就是正极,2号焊盘是负极
**示例3:**Type-c
上方红色是表贴焊盘,下面的1,2,3,4是中间有过孔的焊盘,可以插进type c引脚方便固定
**示例4:**开关
开关部分正负,焊接不影响最后的使用
**示例5:**STM32F103的芯片
使用LQFP的封装,芯片上也有小圆点,需要对应PCB小圆点焊接,对应1号引脚
PCB设计流程
PCB设计流程图:
新建器件:立创EDA中找不到的元器件需要创建一个新的元器件,添加元件属性。
布局和布线:PCB设计中重要部分,布局是布线的前提,优美的布局才可以有完美的布线
DRC检查:Design Rule Check,即设计规则检查。确保我们的电子设计满足特定的制造工艺要求,是一种质量保护措施。
原理图设计和PCB设计都需要进行DRC检查,可以帮我们了解一些电气连接的错误
**BOM表:**购买的元器件清单
**Gerber:**生产文件,发送给工厂生产
立创EDA使用
一些使用和介绍见官方文档:
首页
常用的就是前四个
快捷键
顶部设计栏:
- ·
交叉选择:在原理图中选择对应元件,Shift+X快捷键可以跳转到PCB中对应的元件布局传递:按照原理图上的连接关系,对PCB进行一个布局
顶部视图栏:
单位切换:按q可以切换单位为mil(英制单位)和mm毫米单位
环境设置
1 | 系统: |
1 | 原理图/符号: |
单位选择英尺,一定要
关闭吸附网格,否则Alt吸附会失效。
Alt吸附:放置时,网格太大了,可以按住Alt键,此时网格就会自动缩小
1 | PCB/封装: |
我们不选择有限盲埋孔,比较贵,一般是过孔
选择导线跟随
1 | 面板/面板库: |
全部默认即可
1 | 快捷键: |
建议使用立创EDA标准版的快捷键,比较好用
1 | 顶部工具栏: |
- 原理图:
- PCB:
- 封装:默认勾选对齐
原理图和PCB的顶部工具栏不同,根据个人喜好自行添加和删除
建议:对齐相关选项全部勾选
1 | 保存: |
开启自动保存和自动备份
设计规则
顶部工具栏设计页面:
原理图设计规则
勾选的就是DRC会检查的部分建议全部勾选
PCB设计规则
1 | 间距: |
- **安全间距:**使用表格展示,行列相交的位置代表两个元素的间距。
例:图中第一行第一列相交处代表导线与导线间距为4mil。第二行第一列代表焊盘与导线距离为6mil。第二行第二列代表焊盘与焊盘间距为6mil
1 具体数字使用默认设置即可
- **其他间距:**全部选择0即可,钻孔默认11.8
1 | 物理: |
- 导线:最小5mil,默认10mil(0.254毫米),最大为100mil。即信号线长度默认为0.254mm
- 网络长度:全设置0即可
- 差分对:差分对内的线宽和误差需要根据具体情况布线选择,先使用默认即可
- 盲埋孔:不用管
- 过孔:外直径默认为24mil,内直径默认为12mil
1 | 平面: |
1 内电层:网络间距默认:10mil
到边框/槽孔间距默认:10mil
多层焊盘:
选择方式:选择发散连接(也可直连,需要功率较大电烙铁焊接)
发散间距:10mil
发散线宽:10mil
发散角度:90度
其实就是一个十字连接
1 铺铜:发散间距和线宽:10mil长度
发散角度都选90°
1 | 扩展: |
**助焊扩展:**都选0
**阻焊扩展:**顶层扩展和底层扩展:2mil
(阻焊层比焊盘稍微略大一点!)
不同网络应用规则
不同网络可能需要设置单独的网络规则。
例: 电源布线可能就要让线宽变大一些
元件符号绘制
1 立创EDA元件库有那么多,为什么需要自己学习元件符号的绘制?
- 对于以后设计的板子中,不是所有的元件都能从元件库中找到
- 设计元件的符号和封装,是绘制PCB基本功
以LM358DT为例展示如何绘制元件符号和封装:
- 新建元件
**取名:**LM358DT
**分类:**对于所属的分类,可填可不填
**描述:**可填可不填
- 查询该芯片的数据手册,按照厂商提供的芯片符号进行绘制
手册中查询到厂商给出的符号如下
- 绘制元件符号
使用顶部工具栏的矩形和导线绘制出厂商给出的符号,长度任意,注意导线的间隔对齐等即可
使用
space快捷键可以旋转对应的导线
右边的导航栏修改引脚名称与厂商给出芯片的引脚名称相同即可
1 | 检查引脚顺序: |
我们发现引脚不对应(逆时针为12345678,我们是12348765),将引脚序号修改为和厂商芯片一致即可
1 | 微调参数: |
我们发现引脚长度有点长,选中四个引脚后,减小其参数即可
- 添加1号引脚的小圆点标志
选中圆点,并按住Alt,调整圆点大小,在1号引脚处添加小圆点标注
- 查看元件符号
在下方导航栏选择
库->个人->全部就可以找到元件符号。此处并未为元件绑定封装,封装为空
元件封装绘制
- 新建封装:在上方新建元件处选择新建封装
- 查询手册中的封装部分,找到我们常用的SO8封装(SOP封装)
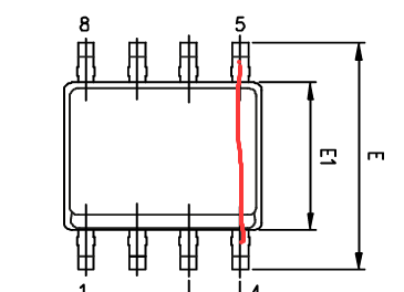
**元件的侧视图(第一个图):**我们可以看到宽度和高度,引脚宽度b
**元件的俯视图(第三个图):**两个引脚间的距离e、元件长度E1、两个引脚最远端距离E
**元件的剖视图(第四个图):**引脚长度L1
绘制封装时就要按照手册上SO8封装的数据进行绘制
下方还有每个字母具体尺寸的表格,左边表格单位是毫米,右边单位是英尺
- 绘制封装:焊盘和丝印
- 先放我们的焊盘。注意我们的第一个焊盘要放在画布的圆点上!
- 因为LM358DT是表贴封装,图中的焊盘中间有过孔,所以我们需要将焊盘的图层改成顶层,就变成了顶层的表贴焊盘。
然后将形状改成长圆形(绘制引脚焊盘)
- 然后我们从手册中得到
引脚的宽度为b,查表知最大值为0.48。因为焊盘需要把引脚整个包住,所以焊盘通常会大一些。所以我们把宽度改为稍微大一点的0.6mm(稍微大点的某个好看的值即可)。
注:我们焊盘的高度和宽度通常取引脚的1.5倍左右即可
- 再看我们的引脚高度,
引脚高度我们通常是选择L1,查表知典型值为1.04mm,我们取大一点1.9mm
- 在手册上找到引脚之间的距离为e,值为1.27复制出四个相同的焊盘
1 复制焊盘有三种方法:
直接Ctrl C+V:三个相同的焊盘,然后修改四个焊盘的横坐标,按照1.27的倍数排列,再修改对应焊盘序号
使用工具中的智能尺寸:先CV三个相同的焊盘,点击智能尺寸按钮,然后在选择两个焊盘的圆心,输入距离,最后再退出智能尺寸模式即可。
选择放置中的条形多焊盘:选择第一个焊盘的圆心单击左键后,向某一排拖动即可,自动排序
- 在手册上查找另外四个焊盘与这四个焊盘间的距离为E1+焊盘的高度(取圆心之间的距离),即3.9+1.9 = 5.8
- 修改上方的纵坐标为5.8,并将上面一排的焊盘选择顶对齐。并修改引脚编号。到这里焊盘绘制完成
- 切换为顶层丝印层,绘制丝印,确定芯片的大概位置,同时绘制圆弧标志芯片朝向
选择放置线条中的矩形,根据手册上的芯片长宽大致确定即可,保证对称
然后我们绘制圆弧,绘制芯片朝向左的圆弧
绘制完成后,我们删掉外层边框,选择使用折现重新画好边框
- 绘制小圆点,标志1号引脚位置
- 将元件封装与绘制的元件符号绑定
遇到的问题
元件符号和封装绑定后,在转换原理图到PCB时,如果出现放置失败,元件缺少封装属性,我们需要在设计中更新元件库即可
PCB原理图实战训练
51单片机
单片机最小系统
对于51单片机的单片机最小系统包含:单片机+晶振电路+复位电路
**晶振电路:**单片机振荡电路,通过晶振来放大输出信号
**复位电路:**用于重置单片机的系统状态,使其重新初始化
有了单片机最小系统后,加上电源电路后单片机就能正常工作
我们使用的51单片机芯片是宏晶的STC89C51RC这款芯片,采用8051架构,比较常用。
在宏晶STC官网可以找到其STC89C51RC的芯片手册,在其中找到最小系统电路的画法
1 复位电路:连接至RST管脚
晶振电路:连接至XTAL2和XTAL1输入管脚。连接了一个负载电阻R2,R2与一个晶振并联,晶振又和左边的两个电容和串联接地。这两个是谐振电容
下方介绍当晶振频率不同时C2和C3的取值,我们一般是使用12MHZ的晶振,C2、C3就取47pF
XTAL:表示外部晶振(External Crystal Oscillator)常常使用XTAL加上数字表示连接外部晶振。
1 系统电源电路:系统电源经过一个开关后,通过两个滤波电容进行滤波,最终接入单片机的VCC和GND
电源电路
现在我们使用做多的就是Type-c接口,对于核心板我们想要使用Type-C接口进行供电。我们只需要供电,所以我们选择6PIN的Type-c接口
Type-C接口种类:6PIN、16PIN、24PIN,分别对应仅供电、USB2.0、USB3.0这里电源我们不需要很大功率,所以选择LDO(线性稳压器)AMS1117芯片
外围功能电路
按键检测电路:按键检测,按下按键后不同的行为
选择微动贴片按键
LED指示灯:指示系统状态
选择0805贴片LED指示灯
排针引出:通过排针引出所有芯片引脚,以便于调试以及外接模块
项目实施
- 嘉立创新建工程,命名51单片机核心板,修改对应板子、原理图、PCB名称为51单片机核心板
电源电路
- 电源电路绘制
- 先从库中搜索6PIN的type-c接口,将其放到原理图左上角,将其对应引脚连接正确
带有6P的就是 6PIN的TYPE-C接口
VBUS就是电源的正极,GND就是电源负极
CC1和CC2是负责快充的,我们不需要快充,只需要5V的电源
1 | 连接如下: |
注意图中我们的接地没有显示GND,需要我们勾选关键属性GND之后才会显示
- 我们需要将USB进来的5V送到一个开关,经过一个开关给LDO供电,我们这里选择SS3235S
在使用改开关时,只需要一侧的三个触点即可,另外的三个触点直接接地即可
然后我们找到LDO芯片,选择AMS1117,我们这里选择3.3V的
- 将AMS1117芯片各线路连接正确,添加电源指示灯
VOUT需要连接在一起
VIN输入+5V电压,VOUT输出3.3V电压,并连接一个LED灯,使用1K电阻限流。
这里使用LED灯(0805贴片)指示电源状态,当3.3V正常产生时,LED灯点亮,显示电源工作正常
- 为AMS1117芯片添加上滤波电容,滤波电容大小参考AMS1117参考手册
这里选择使用10uF和0.1uF的陶瓷电容并联滤波,效果比单个电容滤波更好
最终电源部分电路图如下:
单片机最小系统电路
- 我们选择LQFP封装的STC89C52芯片,LQFP代表封装类型,44代表引脚44个
- 从手册中可以看到,51单片机可以5V供电,也可以3.3V供电,这里我们选择使用5V供电,使用的是+5V这个电源网络,同时我们的芯片手册中中还推荐了加上去耦电容
1 | 手册的示例画法: |
通常我们在芯片的电源输入端VCC一般都会加上一颗去耦电路(去耦电容)
容值一般是
0.1uF,也就是100nF,有的地方写的是104电容(10*10^4pF = 0.1uF = 100nF)
这个+5V就是上面电源电路中相同网络标签的+5V,具有相同网络标签是电气连接在一起的
- 为单片机每个引脚添加网络标签,以便于后续绘图
- 修改每个引脚对应名称,这里使用单片机每个引脚的默认名称即可
晶振电路
- 我们选择ABLS的12MHZ的
贴片晶振,右边可以预览一下3D图
- 同时将晶振拖动,复制XTAL1和XTAL2这两个网络标签,根据芯片手册上的晶振电路示例进行连接
选择两个谐振电容,C2和C3,由于我们是12M晶振,所以选择两个容值为47pF的谐振电容。
图中示例电路的负载电阻R2可以加可以不加,我们就不加了
立创EDA中将两个0805的电容和晶振连接
复位电路
- 参考主控芯片数据手册的复位电路
- 原理图绘制复位电路
+5V为上方电源电路,相同的网络标签
电路分析:上电后,由于电容需要充电,此时有一个比较大的电流经过电阻R4,会使RST处于高电平,充电完成后,电流逐渐减小到0。RST会被拉低到低电平。由于RST引脚是高电平有效,所以上电的瞬间会被复位一次
**设置手动复位方法:**在电容处并联一个按键,按键按下后RST会被上拉至高电压,触发一次复位
- 添加上按键复位功能,我们选择轻触按键
复位电路完成
1 | 接下来就是外围功能电路设计: |
按键电路
- 选取单片机两个IO口,连接至按键并接地即可
- 优化电路,按键并联一个电容,消除按键抖动
滤波电容通常选择0.1uF到10uF即可
LED灯电路
- 我们选择P1.0和P1.0作为LED的两个IO口,IO口输出低电平,LED点亮。IO口输出高电平,LED熄灭
通常是选用
1KΩ的电阻限流,避免LED电流过大烧坏我们通常使用的是
3.3V为LED供电
P0口上拉电阻(I/O特殊需求)
- 在数据手册中,在I/O口这一章节有说明。P1、P2、P3、P4是准双向口/弱上拉输出模式,而P0是开漏输出,我们这里只作为I/O使用,需要添加10K-4.7k上拉电阻。
开漏模式下I/O不具备驱动高电平的能力,我们想要正常把他当作I/O口来使用的话需要外加一个上拉电阻,我们通常选10K
- 我们单独为P0的每个引脚添加一个10K的上拉电阻
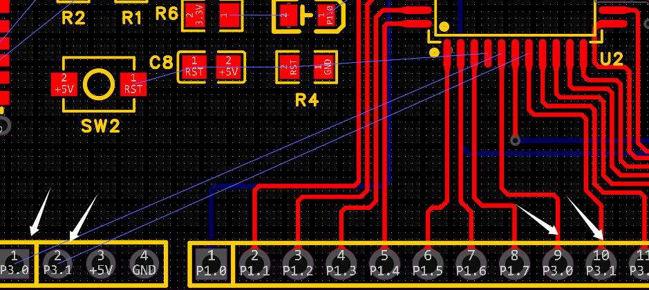
所有引脚排针引出
- 通过观察引脚排序,发现引脚从0~5共5组引脚,每组都由P开头,所以我们需要将两组的引脚放在一个排针上,在常用元件库中选择公头排针HDRM,2.54引脚间距,116 二个,17一个 ,共三个
- 按照图示顺序放置引脚,以便于后续布线
电源引出
我们现在板子上已经产生了5V和3.3V的电源,而我们的单片机往往需要外接一些传感器,也需要核心板进行供电,此时我们就需要一个引脚专门引出这些电源和地
我们使用一个7Pin的排针,引出+5V、3.3V、GND
这里的3.3V和+5V就是电源电路中的相同的网络标签
引出多个3.3V和5V和GND是因为可能会有多个外接模块
串口引出
- 将51单片机的串口引出,以方便下载程序和外部通信,原理图上可以知道串口引脚分别为P3.0和P3.1,51的芯片手册中也可以在串口对应部分找到
- 如果我们要外接USB转串口模块的话,一般我们也会将供电接在核心板上,这里我们使用一个4Pin的排针引出
原理图模块分类与注释添加
我们选择将电源模块和电源引出放在
左上角,核心板放在最中间,左边放复位电路和晶振电路,左下放按键检测和LED电路,右边方所有引脚的引出和串口引出微调各模块位置,选择放置中的矩形框分隔各模块,框住后,微调各模块至方框中心
- 使用放置中的文本,为每个模块添加上注释
电源电路的右下角
- 修改对应公司名称和绘制名称,并保存
DRC检测
- 使用DRC检测,检查一下我们的原理图有没有电气连接的问题
- 错误必须解决,警告可能不影响使用,可以不管
我们也可以在DRC检测中关掉该检查
PCB布局
PCB布局要求
1 通用基本要求:
- 元器件之间应当相互平行或者垂直排列,整齐美观
- 元件排列紧凑,在整个版面上应分布均匀、疏密一致
1 补充要求:
必须根据元器件的电气特性和使用特点来布局(这点非常重 要)
举例如下:
- 对于各种接口、按键和排针,需要放在板子边缘,方便插接,对于屏幕和主控芯片等,一般放在板子中央。
- 对于电源电路,一般放在板子的电源输入旁边并且要 注意电流路径和滤波电容位置(非常重要)。
- 对于晶振需要靠近单片机晶振引脚摆放等
不要把元器件看成二维物体,而是应该看成三维物体,有时 空间有干涉的情况需要考虑,比如屏幕下方不能放一个很高的元件,否则屏幕就插不进去
元件的布局应该采用模块化,也就是同一个模块电路的元件 应该放同一个区域,按照就近原则来布局,不能东一个西一
PCB布局实战训练
这里以上方的51单片机原理图进行PCB实战训练
我们先将原理图转PCB,可以先预览一下3D图
板框布局与定位
- 导航栏切换到板框层,为PCB添加板框,也就是PCB板的大小。在放置栏的板框中选择矩形,先将改矩形框大小随便放,然后手动修改宽和高,我们这里选择宽70mm,高40mm(注意宽和高一定不要超过100*100否则打样要收钱)
注意在放置板框的时候,要使我们板框的一个端点处于原点上!!!
同时如果布局时发现板子小了或或者大了,我们可以手动将其改大或改小
- **为板框添加圆角。**避免板框在焊接时划伤我们的手,同时圆角的板框也比较符合审美
选中板框右键添加圆角即可,倒角半径选择3mm
- 为PCB板添加四个
定位孔,选择过孔,修改过孔外直径为4mm,内直径为3mm。
四个角放置过孔的目的:我们到时候可以放四个螺丝固定,可以把板子立起来,便于抓取使用
- 修改计算四个过孔放置位置,并锁定。我们发现左上角定位孔修改中心X为2.6mm,中心Y为-2.6mm满足最小要求,所以我们将X、Y修改为2.6mm。另外三个同理,计算X和Y,满足上下X中心相同,左右Y中心相同。(另外一个参数用板长或板高减去2.6即可计算出)
元件预布局
我们接下来会对原理图中的各个模块进行预布局:
先切换到顶层布局
常用两个快捷键:交叉选择(shift+x)、布局传递(ctrl+shift+x)
先使用布局传递(Ctrl+Shift+X)对每个模块进行快速PCB布局
尽量将一个电路布局传递的放在一起,方便后续操作!
电源模块
原理图中对每个部分使用布局传递(Ctrl+Shift+X),一共四个
PCB中自动布局TYPE-C+2个电阻
电源部分所有的全部使用布局传递后得到:
单片机核心板
晶振电路
晶振电路应该靠近单片机放置
复位电路
复位电路应该要靠近单片机的复位引脚,图中白色的为单片机复位引脚
按键检测电路
LED灯电路
引脚引出排针电路
先将排针进行各种位置调整
我们发现将H1排针放在单片机上方,各个引脚都能很顺畅的接入(白色区域直连顺畅)
同理,我们发现将H2排针放在单片机下方,各个引脚都能很顺畅的接入(白色区域直连顺畅)
H3放在右边最佳
H4电源引出引脚放在H3的排针后面,注意中间要流出一定空隙来放我们的引脚名称标识
H5串口引脚引出放在H1左边
P0口的上拉电阻放在P0口附近
这样布局之后,我们布线的时候就会非常的方便!!
完成预布局
这样我们大概的预布局就完成了:主要是按模块进行划分
元件板框实际布局
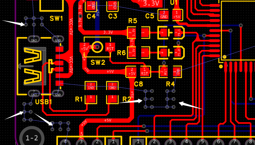
完成元件的预布局之后呢我们就要将其放到板框上,首先还是从电源电路开始
电源电路
- TYPE-C引脚必须放置在板框边缘,方便我们插接。开关也最好放置在PCB板边缘,同时调整一下标注的丝印(SW1、USB)
- 两个快充检测电阻先放到TYPE-C 引脚旁边,等会处理
此时我们感觉飞线有点碍事,由于GND网络最后我们是铺铜来解决,一般不需要考虑GND的飞线问题,我们在网络中关闭GND的飞线即可
- 电源从TYPE-C进来到开关,再到LDO,所以我们应该把LDO放在开关的后边
- 然后是开关和LDO旁放置滤波电容,因为这里是
IC输入端,所以注意我们要按照先大后小来放置滤波电容(电源需要先经过大的滤波电容,再经过小的滤波电容)。原理图上也是这样画的
原理图是C1>C2,且先经过C1,所以这样放先经过C1再经过C2没毛病
注意尽量使引脚对齐,可以使用上方工具栏中的顶部对齐按钮
- 对于
IC输出端的滤波电容,按照原理图上先小后大来放置滤波电容
原理图C3<C4,且先经过C3再经过C4,注意对齐即可
- 此时我们将CC1、CC2引脚的两个电阻R1、R2,尽量和上面两个电阻保持同样的方向。这样使我们的信号线也更好的连接到CC引脚上
- 将这六个电阻先中心对称,再垂直等间距,使其左右上下都对齐
图中微调了C1和C2方向,使其保持上面是电源,下面是GND,与下方C4、C3电容和R1、R2电阻下方是电源保持一致
- 电源指示灯LED放置在板框边缘,删除电源的位号LED1,等会我们在其旁边添加一个POWER的丝印标识电源LED
电源电路放置完成:
单片机电路
- 选中单片机和其对应的两侧排针,放入板框中,尽量将单片机放在板子中央位置,排针放置在板框边缘的位置,方便我们后续布线。可以删除排针的位号(H1、H2)
单片机放置在中轴上,大致坐标:X = 70/2 = 35 ,Y = -40 / 2 = -20
可以根据布局微调X、Y的大小。
这里我们选择37 和 -20
- 串口引出排针正好可以放置在左下角的位置
1 | 晶振电路放置: |
注意晶振电路一定要靠近我们单片机的晶振引脚放置!
- 晶振电路放置在靠近单片机晶振引脚的位置,尽量和单片机保持轴对称。这样我们可以保证在布线的时候呢XTAL1和XTAL2到晶振电路上的连线尽量是等长的连线(实际上叫做差分对布线)
左边两个就是晶振的两个引脚,这样刚好以两个引脚中线(白线),形成轴对称。有利于我们后续布线
- P4排针和电源引出我们放到单片机右边的边缘。注意两个排针间要留有一定距离,之后我们要放引脚功能的丝印会更好放一些
- 对于P0口的上拉电阻,我们要放置在P0口的附近。我们发现这几个上拉电阻放置在底层会更好布线一些
- **导航栏切换底层后,进行调整电阻方向和位置,然后选中所有电阻使用水平等间距分布。**然后再将位号的丝印进行顶部对齐
尽量让每个电阻与P0口对齐,布线更方便
LED灯电路
LED和限流电阻也要上下对齐左右对齐。LED的丝印可以先删除,等后面再添加
复位电路和按键电路
- 我们尽量将按键放在一起,所以复位电路的按键和按键电路应放置在一起,不要东一个西一个,尽量保持横向放置,疏密度最好相同。横排和竖排的元器件尽量也对齐
SW2、R4、C8是复位电路,C5是接入核心板电源的滤波电容
SW3、C9,SW4,C10是按键电路
SW的丝印可以先删除,后面再添加
效果如下:
我们发现左下角的太紧密了,右边还有点空,所以我们把按键电路放到右上角。而且这样刚好接近P2.0和P2.1引脚,有利于布线
这样就好多了:
预留空间放置引脚丝印
- 由于我们底部要放置引脚丝印,所以底部要留出一些空间。我们把最下方的C5、C8、R4调整一下,移动到上方来对齐
3D视图整体观看
我们的PCB整体布局完成,使用3D视图看看
我们已经做到了1. 元件的摆放方向一致,疏密一致,2. 同时按照电源的流向路径,3.以及各个电路功能模块进行的一个布局
PCB布线
PCB布线要求
【硬件设计】布线篇—–超实用的PCB布局布线规则,助你最美的、最优的PCB板子_pcb跨槽布线-CSDN博客
顶层优先原则:尽量在顶层布线,如果顶层布不通我们会切换到底层布线
电源线(VCC、GND)原则上要加粗:因为电源线是要给电路板各个模块供电的,电源线加粗有利于电流在主干道上流通;在日常PCB设计中,在25℃时,对于铜厚为10z(盎司)的导线,10mil线宽能够承载0.65A电流,40mil线宽能够承载2.3A电流。
我们一般信号线选择10mil的宽度,电源线需要比信号线宽,最好在40mil以上,这样才能承载2.3A以上的电流。
1 但是我们要先查看焊盘的宽度,不能比焊盘都宽了
- 同一层内走线大于90°:同一层走线禁止90°或者走锐角,从原理讲,锐角直角走线会造成走线阻抗不连续,对于信号的传输有影响,
推荐走线135°
禁止90°和锐角走线一共两点原因:
- **工艺上:**PCB走线锐角,会在PCB腐蚀环节,形成酸角效应,导致在锐角的地方线宽会变窄,导致我们的走线发生断裂。(现在由于技术进步,酸角效应一般不会发生了)
- **信号传输上:**锐角走线时,线宽会不一样会造成走线阻抗不连续,对于信号的传输有影响。同时锐角也会产生天线效应,导致走线上如果有高频信号,会对外产生电磁干扰
我们有两种方式走线:
135°走线和圆弧走线,虽然圆弧走线看起来更优美但是布线比走135°更麻烦,所以我们推荐135°走线
- 注意电流路径和电容的摆放位置:电源要先经过电容滤波再给后级 去耦电容要贴近苏片引脚放置,并就近接地。
多个电容并联,小电容应靠近芯片电源引脚!
- 高频信号线尽可能短,并做好与其他信号的屏蔽隔离。为了降低相邻走线之间的串扰,尽量避免相邻层平行走线,走线应遵循3W原则:相邻层信号线应采用正交方向。差分线布线尽量等距等长。
3W原则:两条之间的距离要大于3倍的线宽
相邻层:不同板层信号线不要平行走线,而应该采用正交方向布线,也可以降低相邻层干扰
1. 晶振电路属于频率比较高的电路,对于这部分电路我们需要与外接进行一个隔离,晶振布线上我们采用的是差分线,走线完全堆成,所以是一个等长的布线。
- 晶振外围还打了一圈地过孔,这样就形成了一个包地,可以很好的隔离我们晶振信号和外围信号
这一圈过孔起到的作用和”法拉地笼“类似的效果
- 同时晶振走线内部放置了一个禁止布线层,它会阻止在顶层和底层铺铜,也是为了保证我们的晶振信号不会和外接信号干扰
PCB布线要尽量远离安装孔与电路板边缘:在PCB钻孔加工中,很容易会切掉一部分导线,为了电路板功能,应尽量远离这些位置。
需要添加泪滴(设计完成后添加)
左边的圆形是一个过孔,黄色的部分就属于泪滴,右边的是导线。
过孔和导线连接的部位,泪滴充当平滑过渡的作用,通过泪滴的补强,可以使我们过孔和导线之间的连接更加稳固,面积更大,同时起到保护焊盘的作用
PCB布线顺序
PCB布线顺序遵循三个原则:
1 | 1.关键元件优先`、`2.关键信号线优先`、`3.密度优先 |
密度优先原则:从单板上连线最密集的区域开始布线
如果我们发现板子上的某个区域十分密集,那我们应该优先从连接密集区域布线
关键元器件优先:如DDR、射频等核心部分应优先布线,类似信号传输线应提供专层、电源、地回路。其他次要信号要顾全整体、不可以和关键信号相抵触。
关键信号线优先:电源、模拟小信号、高速信号、时钟信号和同步信号等关键信号优先布线。
信号质量要求高的信号要优先考虑布线,信号质量要求比较低,速率比较小考虑之后进行布线
对于我们这块51单片机的板子,考虑先对信号线布线,再对电源布线,最后对地线进行铺铜的操作
PCB布线实战
根据PCB布线的顺序,应该按照信号线的重要程度来进行布局,所以这里会先从单片机部分进行布线
- **首先我们先隐藏部分网络,这样我们布线时才会更加清楚。**我们先把所有电源和GND的布线先隐藏,剩下的就是和信号相关的信号线
- 启用我们的自动添加泪滴
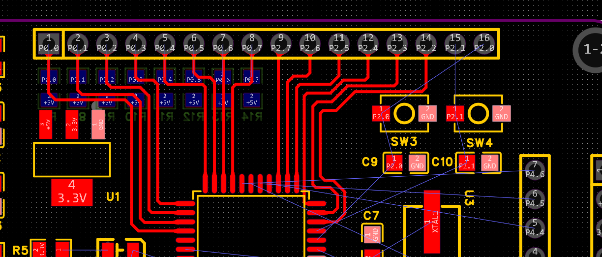
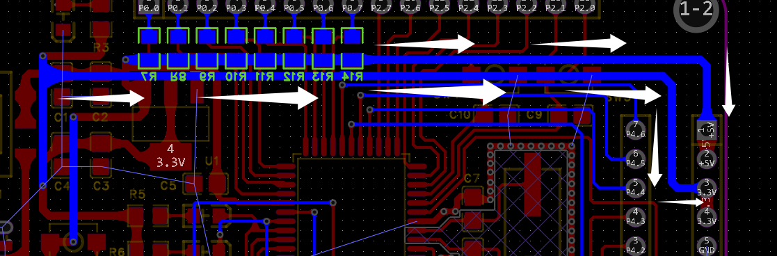
单片机上方GPIO布线
- 我们从单片机的GPIO引出开始布线,先从P0.0开始。从焊盘的短边引出
布线快捷键W,布线时按table键可以选择线宽(默认10mil),我们选择线宽时先切换到mil单位。
这样是从焊盘长边出是不被允许的,他会在下方形成两个直角
布线时尽量采用横平竖直的布线方法,注意135°布线。如该图
尽量避免大面积采用斜着的布线,这样非常不美观,而且不便于后续布线操作
1 如下图
P0.0一直到P2.2的布线:
到这步我们发现这两个按SW3和SW4键要交换一下位置才方便我们布线,我们在布线是也可以根据实际情况微调布局
上面的布线差不多完成了:
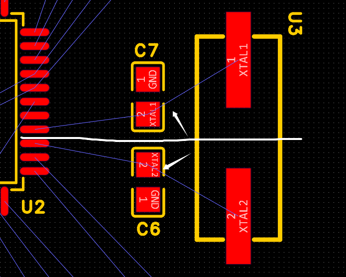
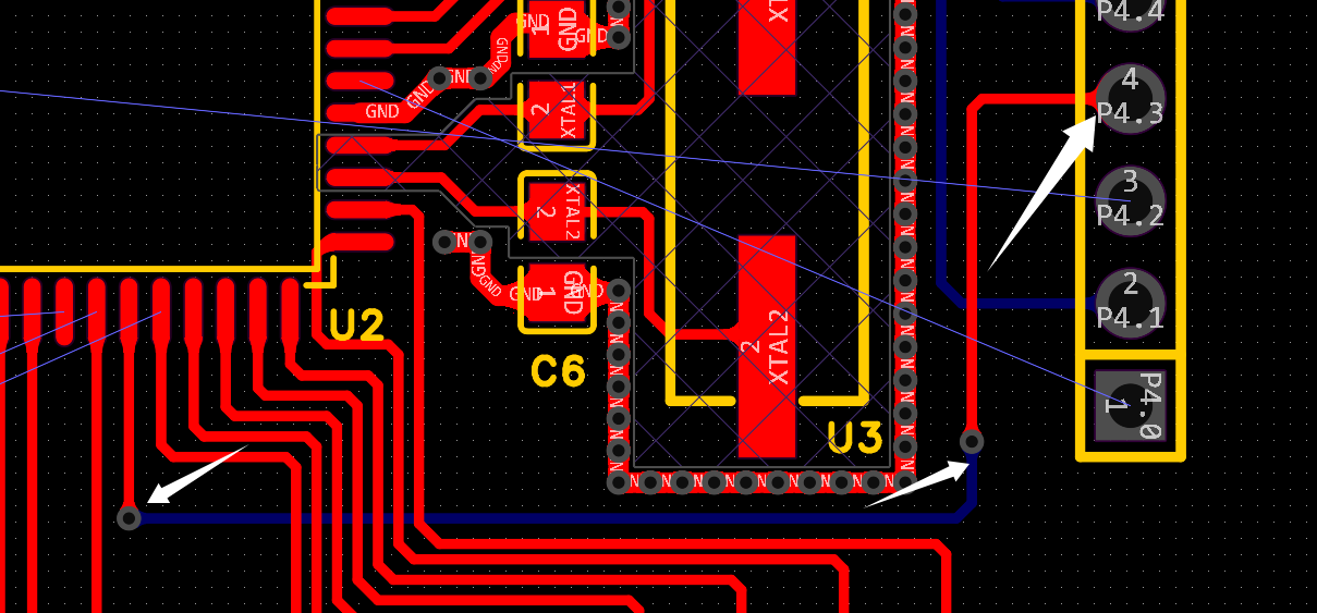
晶振电路布线
- 对于晶振这种比较高速的信号而言呢,我们需要两根信号线,几乎等长,所以我们这里设置一个差分对
高速差分信号线,我们必须保证等宽、等间距来实现特定的差分阻抗值。所以在布差分信号线的时候尽量保证对称。
然后选择晶振的一个电容的XTAL引脚,弹出的这个选择确认新建差分对
点击确认后这两个网络就被自动添加为了差分对,然后就可以开始布线
布线过程中呢我们可以看到有个表格会提示你是否复合差分对的要求,只要我们布置的线在符合规则内(10mil误差内),就是绿色的,就OK
- 然后晶振外围需要做一些屏蔽处理,所以我们要在晶振外边打一圈
地过孔,以及设置禁止布线层。
1 地过孔原因:1. 减小噪声干扰:晶振电路通常对噪声非常敏感,外界的电磁干扰(EMI)可能会影响晶振的稳定性。通过在晶振电路周围布置地过孔,可以形成一个局部的低噪声区域,起到屏蔽作用,减少电磁干扰的影响。
2. 提高地平面质量:地过孔帮助晶振电路的地与PCB板其他部分的地连接,减少因地平面不连续引起的噪声耦合,确保晶振的工作稳定。
3. 避免高频噪声耦合:高频信号(如晶振信号)容易通过不当的布局耦合到其他电路,使用地过孔可以将噪声有效引导至地平面,减少其对其他电路的影响。
按快捷键V出现过孔,再按table,调整其外径为24mil,内径为12mil,网络选择GND,这样就是地过孔。
- 绕晶振电路一周放置地过孔,尽量上下对称,等间距排列
- 还有内侧还需要地过孔来线路包围
- 然后我们绕着这些过孔布线一圈(按table设置一个比较粗的线宽,这里设置为20mil差不多),这样在铺铜的时候就会形成一个非常明显的分界线
- 包围晶振电路设置禁止区域,我们选用多边形
从这里开始,包围整个晶振电路,就是GND过孔内部的部分
绕一周后回到原点,选择多层,禁止铺铜
我们可以查看DRC检查,看看有没有报错(元件上黄色的×),没有报错最终这个区域就是禁止铺铜
单片机下方GPIO布线
然后我们开始下方的布线
- 我们到P1.1是发现这里可以直接布线,我们选择十字连接
- 然后这里的P1.0我们发现顶层不好布线了,所以我们准备在底层布线,我们直接把线拉出来一点后
按b切换至底层,自动给我们添加了过孔,线变成蓝色。布线完成后按t切换回顶层
- 上方的P4.2,+5V我们先不处理。但是因为滤波电容要靠近电源引脚放置,所以我们把对应的滤波电容C5调整到该引脚旁边
- 然后我们对上拉电阻进行处理,切换至底层进行对应的布线,之后我们只需要在底层连接好对应的电源线即可
走底层布线的GPIO
- 切换回顶层,此时我们到了P4的GPIO口,我们发现这里没法在顶层布线,所以我们准备把线布在底层
- 顶层拉线出来,按b自动添加过孔切换至底层,开始布线
- 底层布线效果
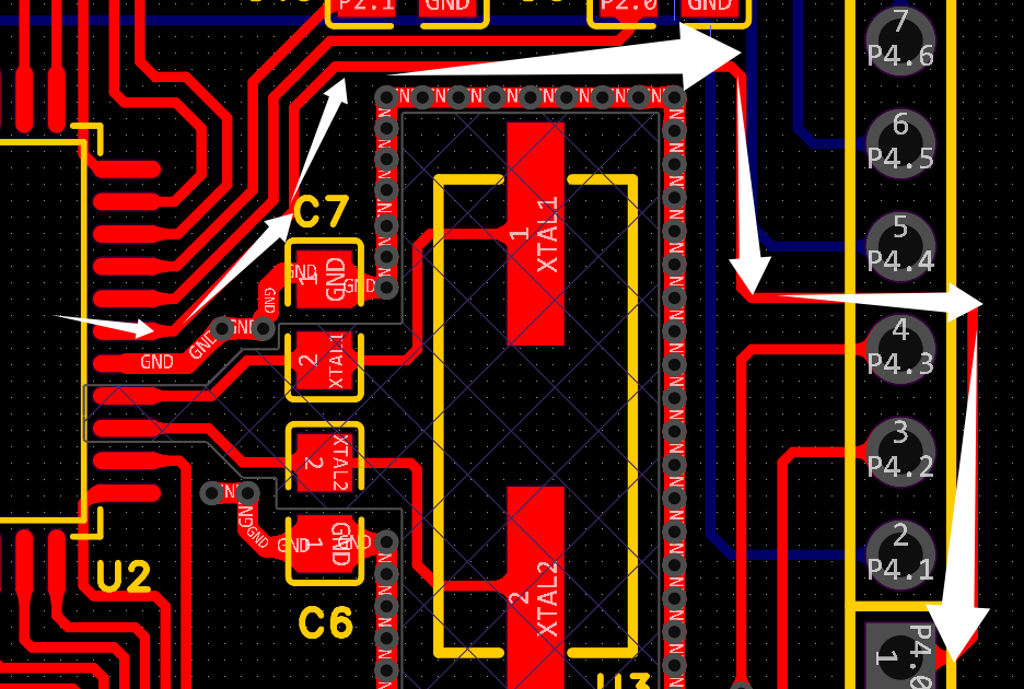
顶层底层来回切换的GPIO布线
剩下引脚:P4.0、P4.2、P4.3GPIO引脚,以及P3.0、P3.1两个引出的串口引脚,和RST引脚
1 | P4.2: |
- 我们先对P4.2布线,我们依旧在顶层引出线,然后按b过孔切换至底层,开始布线。但是我们发现这里挡住了,我们底层线过不去。
- 此时我们可以再次按t切换顶层,自动放置一个过孔切换回顶层,完成P4.2布线
1 | P4.3: |
- 然后我们使用相同的方法对P4.3布线,我们选择在内部打一个过孔
1 | P4.0: |
观察整体,我们发现P4.0可以走顶层,所以我们决定调整上方的线和元件,腾出一些空间,布线
布线要求中有:能走顶层就不要过孔走底层
1 | P3.0和P3.1: |
- 我们发现P3.0和P3.1都在下方,直接从下方底层引出,然后过孔避开P1.0的底层布线,回到顶层再直接连接。(连接时发现P3.0和P3.1的引出排针换个方向更好连接,所以我们把4引脚的引出排针调换一下位置)
1 | RST引脚: |
- 对于RST我们选择从内部过孔到底层后,再过孔到顶层连接至RST引脚
在这期间我们调整了C8的方向,使其更好连接
再将图中剩下的飞线连一下
最后就只剩下CC1和CC2的电阻了
由于等会电源线要走上方,我们发现和CC1和CC2引脚有点冲突,我们将R1和R2与开关SW2换了个位置。将R1和R2放在下方,使其与电源线不冲突
- 将R1和R2的朝向改一下,我们走元件内部向下连接
- 到这里我们就只剩下电源线没有布线了,我们将VCC和GND飞线打开,准备布电源网络的线
电源网络布线
VCC网络布线
- 点击VCC+5V的焊盘,发现是27.6mil,我们要想电源线尽量的粗,但是不能超过焊盘,所以我们选择27mil的电源线。尽量保证电源线就是焊盘的宽度
- 连接两个VCC-+5V,向上方连接,
这个地方是十字连接要将其做好,我们调整让其自动放置一个大的泪滴。我们在将上方的开关向右移一点,让其对准下方的VCC
- 5V先经过C1和C2(先大后小)两个电容进行滤波,然后到LDO的输入引脚
- 然后LDO的3.3V输出(连接在一起),经过C3、C4(先小后大)电容滤波,为其他地方提供3.3V电源
- 3.3V为LED电路提供电源,注意这里不能使用图中圈出来的电源,因为这个3.3V还没有经过电容滤波,
我们应该使用左边经过C4滤波出来的3.3V连接下方的LED电路中的电阻R5、R6
- 连接旁边复位电路开关和电容的+5V电源线
1 | 然后开始连接5V的布线 |
- 从开关左边引出5V然后打孔到底层,到上方再打孔回顶层,最终连接到我们经过滤波的5V
注意这里还是一样,左边的5V电源是没有经过C1、C2滤波的不应该连接,应该连接到滤波后的5V
- 对于上方的电源指示灯LED,我们同样不能选右边的没被滤波的3.3V。我们选择从下方3.3V过孔从下方走线上来,在过孔到上方连接至R3的3.3V
- 下方串口的电源也接上+5V
1 | 我们切换至底层: |
- 将底层的上拉电阻的电源通过过孔连接上+5V
这个地方是个十字连接,做好泪滴即可
1 | 芯片的VCC引脚: |
- 我们发现单片机焊盘宽度为16.5mil,所以我们修改电源线宽度为16mil,走线连接去耦电容到上方+5V供电
1 | 只剩下右边引出IO口的供电了: |
- IO口的焊盘之间比较宽,我们可以选择40mil的电源线连接
- 其他地方还是使用27mil走线连接电源,我们从底层连接至这两个边缘的+5V和3.3V
- 此时我们发现就只剩GND了,接下来进行GND处理
GND网络布线(铺铜)
我们对于GND网络的处理方式就是使用:铺铜
铺铜时系统会自动把这些相同网络的过孔和焊盘自动连接上
那怎么确保每个GND网络都能通过飞线连接上呢?
处理方法是:
在GND的焊盘旁边和PCB板四边放置一些过孔
1 放置一些过孔的原因主要有:
- 方便我们接地网络进行连接
- 可以连接到我们的底层地平面,提供一个比较好的回流路径
- 在信号线旁边放置主要是起到一种滤除杂波的干扰,可以更好的保护信号的完整性
详细见:
- 我们按V键唤出过孔,再按table,选择网络为GND,默认外径24mil,内径12mil
- 制作过孔阵列,水平竖直对齐,然后我们复制使用
- **放置在板子上,可以多放一些,比较空的地方都可以放置。**特别是我们的滤波电容的引脚附近,这些位置比较需要我们过孔提供回流路径。(机器打孔很快,所以不用怕影响制作周期)
1 | 左上角: |
1 | 左下角: |
1 | 右下脚: |
1 | 右上脚: |
四角放置后我们查漏补缺看看哪些地方还没放到:就近放置即可
铺铜时系统会自动把这些相同网络的过孔和焊盘自动连接上
1 | TYPE-C引脚: |
我们发现电源的LDO旁GND较多,焊盘较大,在其附近放置
1 | LDO: |
现在我们放置的差不多了可以开始铺铜了:
- 我们选择上方的
铺铜,选择矩形框将整个板子框起来
- 选择顶层,GND铺铜确认,顶层铺铜成功
- 重复操作,选择底层,GND铺铜,底层铺铜成功
- 查看我们的飞线为0,证明全部的GND已经连接(如果不为0需要检查哪个地方没有连接到,添加地过孔使其满足即可)
我们发现在顶层的铺铜呢,有些信号线周围还存在空白,铺铜没铺上,如果想要填补这些空白,我们可以在这些位置放置几个过孔
- 右键选择铺铜,选择重建所有,就会自动将你刚刚添加GND的位置重新铺上铜
在信号线周围包上一圈铜皮可以更好的保护信号的完整性!!!
PCB丝印
我们需要在对应引脚旁边添加引脚丝印,这样我们在使用的时候,就能直接看出排针对应引脚,方便我们使用
- 我们切换到
顶层丝印层,选中上方的文本,先随便写一个引脚
引脚丝印
1 | 顶部丝印: |
- 先放置顶部丝印,调整丝印大小,字体等,使其符合引脚旁的大小
- 选中所有丝印,顶部对齐,水平等间距,修改丝印对应名称
- 然后我们选择折线,为丝印添加方框,将丝印框起来,这样显得更加优雅
1 | 底部丝印: |
1 | 右侧丝印: |
开关丝印
- 为开关两端添加丝印ON和OFF,以及SW1丝印
按键丝印
1 | RESET按键丝印: |
LED丝印
电源指示灯:添加POWER丝印
LED电路的灯:添加LED丝印即可
单片机型号丝印
- 在顶部丝印层,添加一个文本,写上STC89C52RC,我们选择反向,这样就会有黄色填充
- 查看一下2D视图,感觉还不错
LOGO
- 选择放置图片,然后选择要放置的图片,放在顶层丝印层即可
DRC-设计规则检查
到这里我们就剩下最后一个DRC-设计规则检查了,只有DRC全部通过才算结束
- 选择底部检查DRC,我们发现有三个错误,我们要全部改正
我们调整下导线位置,重新铺铜即可
- 现在我们的DRC检查全部通过了
建议开启实时DRC检查,这样就可以一边设计,一边看有没有报错!
导出生产文件(Gerber文件)
这个Gerber文件就是生产文件,我们需要发送给厂家。我们先另存到桌面
嘉立创下单助手
领卷后上传对应Gerber文件,进入下单页面,选择FR-4板材,成品板厚0.6~1.6即可,阻焊颜色选择黑色,板上加标志选择加嘉立创客编。SMT和钢网都选不需要
最后填写地址和练习方式以及发货等,选择使用优惠卷后直接下单
导出BOM
见官方操作指南:
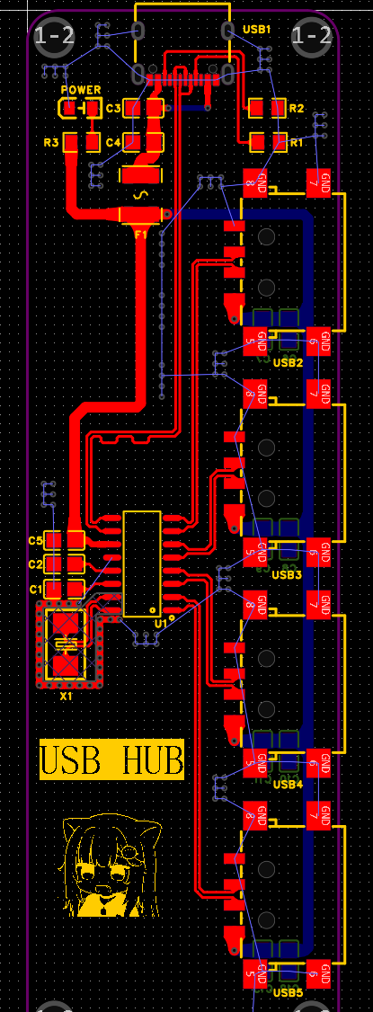
USB拓展坞
HUB介绍
USB拓展坞,即USB Hub
USB HUB芯片
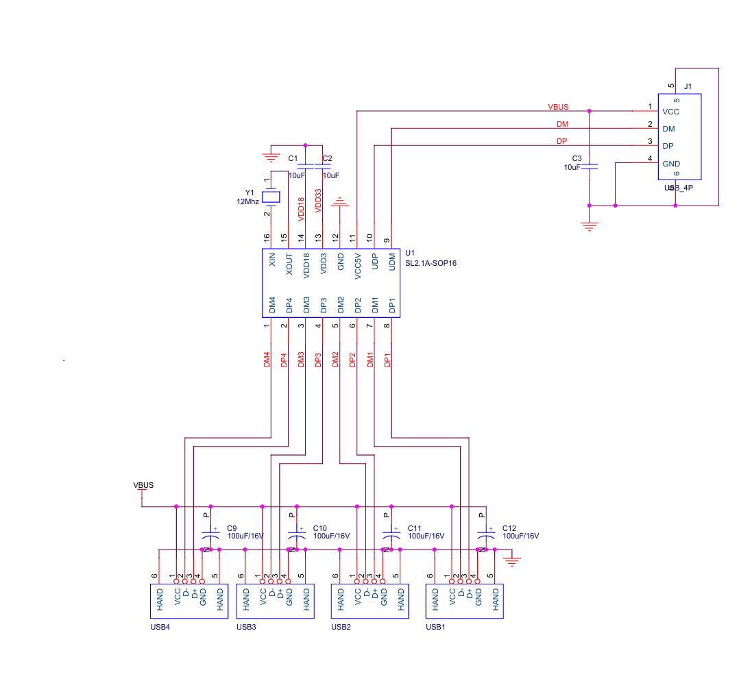
USB Hub 内部通常使用的是“USB集线器控制芯片”,专业名称叫做USB Hub Controller 或 USB Hub IC。这些芯片负责将一个上游(Host)USB端口扩展为多个下游端口,实现多设备同时连接。
- USB集线器芯片(一托四),详细见SL2.1A的数据手册
1 | 参考电路: |
原理图设计
大部分按照SL2.1A数据手册上的参考电路设计:我们把USB输入换成了TYPE-C输入而已
1 图中需要注意的是:
- 滤波电容没有使用参考电路上的大电容,我们选择常用的10uF和0.1uF并联滤波
- SL2.1A是IC(集成芯片),电源输入端应该也有个去耦电容0.1uF
- 设计时,应该在电源滤波后,加上一个1A~2A自恢复保险丝,避免电流过大时,击穿主板
PCB布局布线
1 | 差分布线: |
注意USB的是差分信号,每一个USB的信号线DP和DM要设置为差分对。还有就是晶振也要设置为差分对布线
布线时使用差分对布线:
主要是注意差分走线和晶振的地过孔包围
差分走线中的差分对误差尽量小于5mil(虽然规定是10mil内都合格)
4个USB Device的滤波电容放顶层会阻碍差分走线,所以我选择放在底层
- 注意这两条DM和DP,差分对布线时我们发现其长度不满足要求,此时我们要使用蛇形走线来确保差分线等长
- 使用等长调节或差分对等长调节使差分对误差小于5mil即可
























































































































































































































































































































































































































































