AWS介绍

AWS介绍
THEDI以下所有内容在文档中均有描述,建议观看文档学习:
什么是 AWS?
AWS 是 Amazon(亚马逊) 提供的全球领先的云计算平台,涵盖了计算、存储、数据库、网络、安全等众多云服务,帮助开发者构建和部署高效的云端解决方案。
AWS 提供了强大的 IoT 服务生态,支持从设备连接到数据分析的全流程开发。通过学习和动手实践,你可以快速掌握这些工具并构建实际物联网项目。
IAM
IAM 作用
IAM(Identity and Access Management)是 AWS(亚马逊云)中的身份与访问管理服务。它是 AWS 安全体系的核心组件之一,主要目的就是让你可以安全地控制谁可以访问你的 AWS 资源,以及可以访问什么资源、能做哪些操作。
- 身份管理:为人(用户)、系统(服务)、应用等分配身份(Identity),
每个身份可以有唯一的认证信息(如用户名、密码、访问密钥等)。 - 权限控制:通过权限策略(Policy)精细控制每个身份可以访问哪些 AWS 服务和资源,以及能做什么操作(如读、写、删除等)。
IAM主要概念
用户组(Group)
- 用户的集合,方便批量分配权限。
- 权限分配给组,组内成员继承这些权限。
用户(User)
- 属于 AWS 账号下的“云账户”,是 AWS 平台原生的身份,通常代表公司员工、长期自动化脚本等。
- 有自己的用户名、密码、访问密钥,可以直接登录 AWS 控制台或使用 API。
- 权限直接或通过组分配(Policy)。
角色(Role)
- 一种 AWS 资源的“临时身份”,不属于某个具体用户,没有用户名和密码,不能直接登录 AWS
- 需要通过“扮演/切换角色(AssumeRole)”获得临时凭证。
- 适合临时赋予权限给 AWS 服务、第三方服务、外部用户等。
- Cognito 身份池分配的“已认证用户角色”和“访客用户角色”就是 IAM 角色的实际应用。
策略(Policy)
- 用 JSON 文档描述的权限规则。
- 指定“允许/拒绝”哪些操作(Action)、哪些资源(Resource)、在什么条件(Condition)下生效。
AWS IoT
AWS 提供了一系列物联网(IoT)相关服务,旨在帮助开发者连接、管理和分析 IoT 设备。
看文档学习:
AWS IoT Core
官方文档:
核心功能
AWS IoT Core 是 AWS 的托管物联网平台,用于安全连接和管理海量设备,处理设备与云端的双向通信。
主要功能包括:
设备连接与管理:支持 MQTT、HTTP、WebSockets 等协议,实现设备与云端的高效通信。
设备影子(Device Shadow):存储设备的当前状态(JSON 格式),即使设备离线,应用仍可读取或更新影子状态。
规则引擎(Rules Engine):实时处理设备数据,通过 SQL-like 语法将数据路由到 AWS 服务(如 Lambda、DynamoDB、S3)。
安全机制:
- X.509 证书认证设备身份。
- IAM 策略控制设备权限。
- 支持 TLS 加密传输。
典型应用场景
- 远程监控与控制:如智能家居设备状态同步。
- 预测性维护:通过传感器数据分析设备健康状态。
- 数据集成:将设备数据转发到 AWS 服务(如 Kinesis 实时分析)。
关键组件:
- 注册表(Registry):记录设备元数据(如序列号、位置)。
- 消息代理(Message Broker):处理设备与云端间的消息传递。
- 任务(Jobs):批量向设备推送固件更新或配置变更。
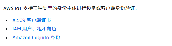
AWS IoT Core 客户端身份验证
AWS IoT 支持三种类型的身份主体进行设备或客户端身份验证:
这些身份可与设备、移动、Web 或桌面应用程序结合使用。用户甚至可以键入 AWS IoT 命令行界面 (CLI) 命令来使用它们。通常情况下:
AWS IoT 设备:使用 X.509 证书验证
移动应用程序:使用 Amazon Cognito 身份验证
Web 应用程序和桌面应用程序:使用 IAM 或联合身份验证
AWS CLI 命令:使用 IAM。
AWS IoT Core使用
物品(Thing)
物品(Thing)介绍
**物品(Thing)**是 AWS IoT Core 中对每一个物理设备的数字化建模。每个物品代表你在现实世界中的一个
具体设备(如传感器、网关、家电等)。通过物品,你可以对单个设备进行身份标识、配置管理、权限控制、远程监控和自动化运维。
物品的主要作用
- 唯一标识设备:每个物品有唯一名称,便于管理和追踪。
- 安全认证:为物品分配证书和密钥,实现设备级别安全认证。
- 权限管理:通过策略(Policy)对物品绑定的证书分配权限(如连接、发布、订阅等)。
- 设备影子(Device Shadow):每个物品都可以有一个设备影子,云端虚拟状态副本,便于状态同步和离线控制。
- 分组与分类:物品可以分组,便于批量管理和分类操作。
- 监控与日志:通过物品可以监控单台或多台设备的连接、消息、告警等。
单个设备连接 AWS IoT 的基本流程
- 创建物品(Thing)
- 在“管理”里的“物品”下创建一个新物品,为你的物理设备分配一个唯一名称。
- 创建并下载证书和私钥
- 为物品生成新的证书和私钥(首次创建时下载,后续丢失只能新建),用于设备端 TLS/SSL 安全连接。
- 下载 CA 根证书
- 下载并保存 Amazon Root CA 1,这是服务器端认证用的。
- 绑定策略(Policy)
- 给物品的证书附加一个或多个策略,策略规定了此设备可以在 AWS IoT Core 上执行哪些操作(如连接、发布、订阅等)。
- 设备端配置
- 把下载的设备证书、私钥、CA 根证书填入 MCU 或客户端代码。
- 配置 MQTT 服务器地址(即 AWS IoT Core 的 endpoint)、端口(一般为8883),并使用正确的证书和私钥进行 SSL/TLS 连接。
- 连接测试
- 可用控制台的“MQTT 测试客户端”功能测试设备与云端通信是否正常。
具体流程:见笔记MQTT常见连接流程的MCU连接至AWS部分!
策略
在AWS IoT中可以看到我们创建的对应的策略。每个策略中也可以看到该策略附加到了什么类型上:AWS IoT证书、Cognito身份
不同类型的身份认证方式,对应的策略附加类型也不同
三种身份认证方式:
AWS IoT证书对应的是X.509证书认证
Cognito身份对应的是Amazon Cognito身份验证方式
设备影子
AWS文档:
什么是设备影子
设备影子是 AWS IoT Core 提供的一项云端服务,核心作用是:
为每个物理设备在云端保存一个“状态副本”(JSON 文档),让云端应用和设备本身都可以随时读写这个副本,实现设备状态的同步和管理。
可以使用该影子通过 MQTT 或 HTTP 获取和设置设备的状态,无论该设备是否连接到 Internet。每台设备的影子都由相应事物的名称唯一标识。
关键点:
- 每个设备(Thing)都有自己的影子(Shadow)。
- 影子存储在 AWS 云端,即使设备离线也能访问。
- 设备和应用都可以通过影子读写设备状态。
为什么需要设备影子
- 设备可能经常离线:比如断网、掉电、休眠等。
- 云端和设备解耦:云端应用可以直接与影子交互,不必直接连设备。
- 状态同步:云端可以“设定目标状态”,设备上线后自动获取并更新自己。
- 持久性:状态保存在云端,不怕设备重启丢失
设备影子结构
设备影子的本质是一个JSON文档,主要有三部分:
1 | { |
- desired:云端设定的目标状态(如灯要开、温度调到25度)。
- reported:设备自己上报的实际状态(如灯现在开着,温度23度)。
- delta:目标和实际的差异(如果有),设备可以据此调整。
设备影子的操作和流程
云端操作:
- 云端应用可以直接“写”影子的desired部分,设定希望设备达到的目标。
- 云端应用可以“读”影子的reported部分,获知设备当前的实际状态。
设备操作:
- 设备上线后,主动“读”影子的delta或desired部分,获取云端最新目标。
- 设备调整自身状态后,“写”影子的reported部分,上报自己的实际状态。
状态同步流程示意:
- 云端设置desired(例如希望开灯);
- 设备上线后获取到delta(发现云端期望开灯),于是开灯;
- 设备开灯后,上报reported(已开灯);
- 云端看到reported和desired一致,delta消失,状态同步完成。
设备影子的常用 MQTT 主题(Topic)
| 主题 | 用途 |
|---|---|
$aws/things/{thingName}/shadow/update |
发布影子状态更新(desired或reported) |
$aws/things/{thingName}/shadow/get |
获取影子文档 |
$aws/things/{thingName}/shadow/update/accepted |
影子更新成功的反馈 |
$aws/things/{thingName}/shadow/update/rejected |
影子更新失败的反馈 |
$aws/things/{thingName}/shadow/get/accepted |
获取影子成功的反馈 |
$aws/things/{thingName}/shadow/get/rejected |
获取影子失败的反馈 |
$aws/things/{thingName}/shadow/delete |
删除影子文档 |
典型场景
1. 远程控制
云端App设定desired,设备感知并调整自身状态,然后上报reported。
2. 状态上报
设备定时/事件驱动发布reported,云端可以查询设备当前状态。
3. 离线同步
设备断网期间,云端依旧可修改desired。设备重新上线时,会收到delta,自动同步。
代码&消息示例
- 云端设置目标状态
1 | // 发布到 $aws/things/my_thing/shadow/update |
- 设备上报实际状态
1 | // 发布到 $aws/things/my_thing/shadow/update |
- 设备收到云端下发的delta
1 | { |
Amazon Cognito
什么是 Amazon Cognito? - Amazon Cognito
核心功能
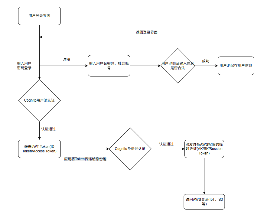
Amazon Cognito 是面向应用的用户身份管理服务,提供用户注册、登录、访问控制等功能,支持移动端(APP)和 Web 应用。
用户池和身份池概念
用户池(User Pool)
作用:
用户池用于用户身份认证,即“你是谁”。
功能:
- 提供注册、登录、找回密码、多因子认证(MFA)等用户管理功能。
- 可以存储用户的用户名、邮箱、手机号、密码等信息。
- 支持社交登录(如 Facebook、Google)和企业身份提供商(SAML、OIDC)。
应用场景:
适合需要自有用户账号体系的应用,比如 App、网站等。
用法示例:
你可以用 Cognito 用户池来让用户注册账号、登录、重置密码等。用户池会保存用户信息,并生成一个 JWT Token(ID Token/Access Token),应用通过 Token 识别和管理用户会话。
AWS用户池:
Token
什么是 Token?
Token(令牌)是认证系统生成的字符串,用来代表用户的登录状态和身份信息
在 AWS Cognito 用户池中,这个 Token 实际上是JWT(JSON Web Token)格式的。
登录成功后,Cognito 用户池会返回三种 Token:
| Token 名称 | 主要作用 |
|---|---|
| ID Token | 描述用户身份信息(如用户名、邮箱等) |
| Access Token | 授权用户访问受保护的 API 资源 |
| Refresh Token | 用于刷新获取新的 ID Token 和 Access Token |
ID Token:
- 内容:包含用户的身份信息(比如用户名、邮箱、用户属性等)。
- 用途:你的 App 可以读取 ID Token 里的信息,知道用户是谁。
Access Token:
- 内容:包含用户权限和授权信息。
- 用途:你的 App 或后端在访问受保护资源(比如 API 网关)时,把 Access Token 附上,服务端用它判断你是否有权限访问。
Refresh Token:
- 内容:只用于换取新的 ID Token 和 Access Token。
- 用途:Token 过期后,用户无需重新登录,可以用 Refresh Token 换新 Token(通常存储在本地)。
身份池(Identity Pool)
作用:
身份池用于授权和临时身份凭证管理,即“你可以访问什么”。
功能:
- 允许用户“联合身份”登录(如用 Cognito 用户池、社交账号、SAML、匿名身份等)。
- 通过身份池,应用可以为用户分配 AWS 资源的临时访问凭证(如 S3、DynamoDB、IoT 等),
权限由身份池的角色策略控制 - 身份池并不管理用户的用户名/密码,而是根据已认证的身份,发放临时 AWS 权限。
应用场景:
适合让用户访问 AWS 资源(如上传文件到 S3、与 IoT 设备通信等)。
用法示例(重要):
用户登录后,应用会把用户池获得的 Token 传给身份池,身份池验证后,返回一组有权限的 AWS 临时凭证(AK/SK/SessionToken),应用再用这些凭证去访问 AWS 服务。
临时凭证
在 AWS 中,临时凭证(Temporary Credentials)指的是一组由 AWS 颁发的、有时效限制的安全密钥,包括三部分:
- Access Key ID(访问密钥ID)
- Secret Access Key(访问密钥秘钥)
- Session Token(会话令牌)
作用:
1.访问 AWS 云服务
- 拿到临时凭证后,App(或设备)可以用它来直接访问 AWS 的各类云资源与服务,如 S3、DynamoDB、IoT、Lambda、API Gateway等。
- 可以把它理解为 AWS 给你的 App 一把临时钥匙,你能用它做什么、能访问哪些资源,取决于分配给你的权限策略(Policy)。
2.权限可控且更安全
- 临时凭证由 Cognito 身份池根据你的身份(比如你用 JWT Token 换的)动态分配,权限范围和有效期都可控,有效期一般为
1小时。 - 即使凭证泄漏,风险也有限(过期自动失效,且权限受限)。
- 不需要在 App 里硬编码长期的 AWS 密钥,安全性更高。
3.支持多种身份源统一授权
- 不管你用邮箱/微信/QQ/匿名/企业账户登录,只要能获得 Cognito 用户池的 Token,都能通过身份池换取 AWS 临时凭证,实现统一的云端访问授权。
用户池和身份池区别
- Cognito 用户池:管理应用用户的注册、登录——这些用户不是 IAM 用户。
- Cognito 身份池:将应用用户(通过登录认证的或匿名用户)映射为 IAM 角色,获得 AWS 访问权限。
- 已认证用户/访客用户都不是 IAM 用户,而是通过“角色”机制获得临时 AWS 权限。
| 项目 | 用户池(User Pool) | 身份池(Identity Pool) |
|---|---|---|
| 主要用途 | 用户身份认证 | AWS 资源授权和临时凭证获取 |
| 用户管理 | 是(保存用户信息) | 否(不保存用户信息) |
| 签发对象 | JWT Token(ID/Access/Refresh) | AWS 临时凭证(AK/SK/Session) |
| 支持身份 | 自注册、社交、企业 | 用户池、社交、SAML、匿名等 |
| 常见应用 | 登录注册、会话管理 | S3/IoT 等 AWS 资源访问 |
通常先用用户池处理登录注册,再用身份池换取 AWS 资源访问权限。
IAM 与 Cognito区别
IAM 用户(User)
- 属于 AWS 账号下的“云账户”,是 AWS 平台原生的身份,通常代表公司员工、长期自动化脚本等。
- 有自己的用户名、密码、访问密钥,可以直接登录 AWS 控制台或使用 API。
- 权限直接或通过组分配(Policy)。
IAM 角色(Role)
- 一种“临时身份”,不属于某个具体用户,没有用户名和密码,不能直接登录 AWS。
- 需要通过“扮演/切换角色(AssumeRole)”获得临时凭证。
- 适合 AWS 服务之间、外部用户、临时授权等场景。
- 权限通过策略分配。
Cognito 用户(User Pool User)
- 存在于 Cognito 用户池(User Pool)中,是你应用的终端用户(比如手机APP、网站的注册用户)。
- 负责用户注册、登录、找回密码、多因素认证等。
- 只管理“应用层”的账号,不是 IAM 用户,没有 AWS 账号权限。
Cognito 身份(Identity Pool Identity)
- 存在于 Cognito 身份池(Identity Pool)中,用于将“应用用户”映射为可访问 AWS 资源的临时身份。
- Cognito 身份池会根据用户认证(已认证/未认证)分配不同的 IAM 角色,发放 AWS 临时凭证。
- 可以支持多种身份源(Cognito 用户池、社交登录、匿名、SAML 等)。
场景示例
- 用户打开 App 注册/登录(用 User Pool)。
- 登录成功后,获取到 Token。
- 用 Token 换取 Identity Pool 的 AWS 临时凭证。
- App 用临时凭证访问 S3 上传照片,或与 IoT 设备通信。
创建用户池和身份池
创建用户池
应用程序类型:这里我们是移动端APP,所以使用移动应用程序
登录标识符选项:选择可以使用什么登录,图中勾选代表:可以使用电子邮箱、手机号码、用户名任意一种方式登录
注册必要属性:注册时的必填项,图中代表必填邮箱和电话
点击创建即可,创建后可在用户池中看到对应的用户池,进入后可修改名称,以及用户管理等操作
用户登录和注册相关的设置可以在身份验证模块进行修改:
比如注册时的验证方式:手机还是邮箱等等
创建身份池
1.配置身份池信任
用户访问权限:两种
经过身份验证的访问权限:允许身份池管理的用户获取临时AWS凭证
访客访问权限:允许“没有登录、没有身份认证”的用户,通过身份池获得 AWS 颁发的临时凭证,从而访问你允许的云端资源
经过身份验证的身份来源
Amazon Cognito 用户群体:通过Cognito的用户池进行身份验证(注册和登录应用的用户)
其它可选身份提供方:如 Apple、Facebook、Google、Amazon、Twitter、OpenID Connect (OIDC)、SAML、自定义开发人员身份提供者等。这些可以让你支持其它第三方账号登录。
2.配置权限
可以为我们的经过身份验证的角色和访客角色,分配对应的IAM角色,获取对应的凭证和权限
可以新建IAM角色,默认最低初始权限,创建完成身份池后,可以去IAM控制台,自定义IAM角色的策略。也可以使用已有IAM角色
这里使用新建IAM角色,可以看到默认的策略。这里图中应该对身份验证和访客进行不同的IAM角色管理(权限不同),不应该使用相同角色。
应该新建 auth_test 和 unauth_test 两个角色
3.连接身份提供商(Amazon Cognito 用户群体 [用户池])
这里我们选择之前创建的用户池ID、以及应用程序客户端ID
角色选择经过身份验证的默认角色、映射选择不活跃
4.配置身份池属性
设置我们的身份池名称
不勾选 基本身份验证
基本身份验证:
- 启用后,应用可以通过较老的“基本身份验证”流程(Legacy/Classic Flow)来获取身份池的临时凭证。
- 基本流程是:应用先用身份池的身份ID(IdentityId)和登录令牌,直接请求AWS服务分配给该身份的IAM角色权限。
- 这种方式兼容老SDK/老代码,如果你的应用或SDK依赖于经典的 Cognito API 调用(如 GetCredentialsForIdentity),需要勾选。
- 但这种方式有一定安全风险:因为IAM角色选择的逻辑会暴露给客户端,可能导致被恶意利用,造成不必要的权限暴露。
不启用的话,将不会使用经典流,使用增强流
- 增强流会在服务端更安全地完成身份验证和角色分配,客户端不直接控制角色选择,安全性更高。
- 新的 AWS SDK 默认推荐用增强流,适合新应用或强安全需求场景。
身份池用户访问权限
创建身份时如果使用的时新建IAM角色,创建完成后应该如图所示,活跃状态代表IAM角色创建成功(如果是不活跃,可以在右边编辑角色重新创建)
来到我们的IAM控制台找到之前创建身份池时选择的auth_test和unauth_test角色: 可信实体必须是身份提供者: cognito-identity.amazor才能作为身份池的IAM角色选择
经过身份验证的访问权限:角色 auth_test
点击进入auth_test角色后可以看到,目前只有一种客户托管策略。现在我们要为其添加对应IoT策略
在右边添加权限中,进入附加策略,其中包含:
客户托管:我们自己创建的策略
AWS托管:AWS自带的一些策略
我们选择AWSIoTFullAccess允许所有的IoT服务添加
这里的AWSIoTFullAccess策略是允许所有的iot服务,实际使用是我们应该满足最小权限原则,创建自定义策略
还需要其他权限的话,也可以再添加对应的AWS托管策略或客户托管策略
这样就将经过身份验证的角色的IoT服务权限配置完成了 !!!
访客的权限:角色 unauth_test,访客没登录,我们不给其他权限保持默认即可
创建自定义策略
客户托管:自定义策略
进入IAM的策略,创建策略
选择IoT策略,然后勾选需要的权限,填写指定的资源区域、Topic限制等。勾选完成后可以选择json查看一下。点击下一步,然后填写策略名称、描述即可
最后在附加策略中搜索我们刚刚创建的自定义策略,然后将新建的auth_test添加即可



































